〖壹〗、没有解封。根据当地防疫政策显示,2022年10月28日西宁没有全面解封。疫情防控主体责任意识 ,严格执行各项疫情防控工作要求,坚决落实好各项疫情防控举措,共同构建更加牢固的市场领域防疫安全屏障 。2022年10月25日。

〖贰〗、022年11月18日。西宁位于青海省 ,该地区在2022年10月19日因出现5例确证病例和20例密接人员而被封,但预计将于2022年11月18日解封,截止2022年11月2日 ,该地区已经无确诊病例和密接人员,且已经保持常态化状态3天了 。

〖叁〗 、月15日。12月1日全部解封,青海省12月15日能解封 ,青海省,因境内有国内最大的内陆咸水湖——青海湖而得名,简称“青” ,是中华人民共和国省级行政区,省会西宁市。

〖肆〗、青海省西宁市22年12月1号能全面解封 。通过查询相关公开信息显示:截止宁市2022年12月1日24时进行的解封,西宁市变为常态化管理,恢复西宁市城北区与城西区、城中区之间人员 、车辆有序流动。
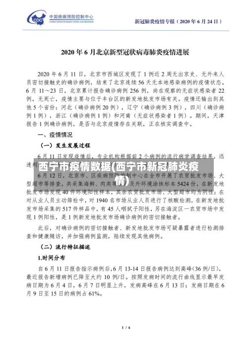
事件基本情况根据西宁市新冠肺炎疫情防控通报 ,10月31日7时01分,西宁市新增1例本土确诊病例,患者为城西区疾控中心工作人员 ,居住于城西区高槽巷3号院。这一信息明确了病例的职业身份和居住地,但通报未详细说明其感染途径、活动轨迹及具体工作内容 。
西宁疫情具体情况如下:西宁市经过了12月18日第一波感染高峰到达日后,当前呈下降趋势发展 ,预测到3月14日第一波感染高峰结束。12月21日西宁市估计新增感染者28万例,估计新增感染者人口占比为33%,估计累计感染者人口占比为168%。
022年西宁3轮疫情 。第一次是4月份报告的病例 ,从4月12号开始,直到5月17号后不再新增,历时35天时间。第二次是8月份 ,从8月14号开始到9月9号,历时25天。第三次是10月份,从10月20号开始,呈现出疫情势头比较猛烈。
没有疫情 。据《西宁市新冠肺炎疫情防控处置工作指挥部通告(第273号)》了解到 ,西宁市2022年10月10日全员核酸检测结果均为阴性西宁市10月11日在主城区(含开发区);湟中区(含多巴片区)、大通县 、湟源县县城所在地开展全员核酸检测工作,检测结果均为阴性。
通过查询相关信息了解到截止2022年9月25日,西宁市累计报告阳性感染者232例 ,近来,在院189例,其中确诊病例7例(重型1例 ,轻症4例、普通型2例),无症状感染者182例,出院并解除隔离43例。近来 ,患者病情总体平稳,康复工作正在有序进行 。
您好,西宁市今年的第3轮疫情近来已经基本上控制住了。

〖壹〗、严重。截止2022年12月24日从总体来看 ,西宁市确诊人数仍处高位,城东区 、城北区社会面传播风险隐患仍然较大,疫情防控形势仍然严峻复杂,高风险区新增病例依然较多 ,但疫情快速上升势头已得到初步遏制,社会正常生活秩序正在逐步恢复 。
〖贰〗、不严重。通过查询相关资料显示:截止至2022年9月17日,青海省西宁市防疫要求规定 ,青海省西宁市已经实现新冠肺炎病例数清零的壮举,连续7天无新增感染者,疫情不严重属于低风险地区 ,任何人都可以去,只需要携带健康码即可。
〖叁〗、022年西宁3轮疫情 。第一次是4月份报告的病例,从4月12号开始 ,直到5月17号后不再新增,历时35天时间。第二次是8月份,从8月14号开始到9月9号 ,历时25天。第三次是10月份,从10月20号开始,呈现出疫情势头比较猛烈 。
〖肆〗 、不严重。西宁市是青海省省会,古称西平郡、青唐城。西宁市经过20多天严格排查和各种防疫措施 ,疫情得到有效控制,大幅减缓了疫情形势,截止到2022年9月30日 ,西宁市除个别地区外,都已经恢复正常生活,但是临近国庆 ,疫情防控部特别公告,不要掉以轻心,要继续服从安排 ,做好防疫措施。
〖伍〗、您好,西宁市今年的第3轮疫情近来已经基本上控制住了 。
发表评论
暂时没有评论,来抢沙发吧~