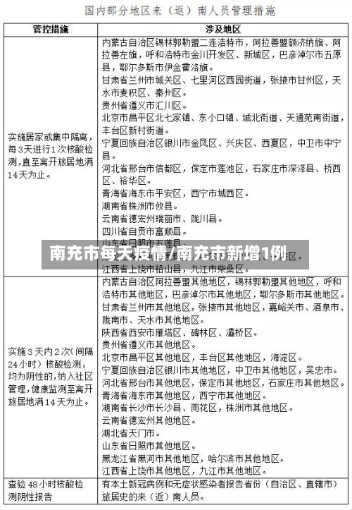
〖壹〗 、感染者1为无症状感染者的密切接触者,在隔离管控期间发现 ,居住于仪陇县五星花园小区,10月8日经专家会诊,诊断为无症状感染者,已转送至定点医院隔离观察 。新增无症状感染者2为无症状感染者的密切接触者 ,在隔离管控期间发现,居住于仪陇县五星花园小区,10月8日经专家会诊 ,诊断为无症状感染者,已转送至定点医院隔离观察。

〖贰〗、0月8日0时至24时,南充市无新增确诊病例 ,新增本土无症状感染者4例。涉及仪陇县新增无症状感染者1为无症状感染者的密切接触者,在隔离管控期间发现,居住于仪陇县五星花园小区 ,10月8日经专家会诊,诊断为无症状感染者,已转送至定点医院隔离观察。

〖叁〗、严重 。根据仪陇县防疫卫生部门消息 ,10月8日,仪陇县发生输入性疫情,按照县疫情防控指挥部的统一部署,全县范围内暂停一切非必要人员流动。疫情非常严重 ,疫情就是命令,防控就是责任。截止到2022年10月15日仪陇县处于高风险地区,新冠疫情期间应注意个人防护与环境优化 ,避免感染新冠病毒 。
〖肆〗、市民非必要不离开仪陇县;确有特殊需要,凭24小时内核酸阴性证明离开仪陇县,并在交通卡口主动接受查验。仪陇县辖区范围内各级机关 、企事业单位除承担防疫任务的工作人员外 ,由县应急指挥部统筹安排必要力量到乡镇,参与村疫情防控和管理服务工作,其余人员居家办公。

截至7月29日 ,南充已有15家影院正式恢复营业,其余影院也将于近期陆续开放 。政策背景与复工启动7月16日,《国家电影局关于在疫情防控常态化条件下有序推进电影院恢复开放的通知》发布 ,明确低风险地区影院在防控措施到位的前提下可于7月20日恢复营业。
022年9月3日。查询相关资料显示南充2022年8月21日因疫情原因影响,从2022年8月21日开始实行居家隔离,静态管理,截止到2022年9月3日 ,南充全市开始逐步恢复娱乐场所和餐营业的开放,南充茶馆恢复营业时间为2022年9月3日 。
低风险区内可以全面恢复酒店、购物中心、批发市场 、农贸市场、超市、理发店等经营场所正常营业。全面恢复餐饮服务经营单位正常营业,但是要限制大规模集体性聚餐 、承办大规模宴席。
近来没有恢复营业消息 。根据成都本地宝消息从8月21日起 ,南充市顺庆区、高坪区、嘉陵区等区域实行全域实行静态管理,网吧 、影院、健身场所、棋牌室等密闭场所暂停营业。现在并未有网吧恢复营业的消息。
南充关于开展新冠肺炎疫情防控应急演练的通告为积极有效应对新冠肺炎疫情,健全快速响应机制 ,提升应急处置能力,全力保障人民群众身体健康和生命安全,按照上级部署 ,南充市将在全市范围内开展应对新冠肺炎疫情防控应急演练,现将有关事项通告如下:演练时间2022年1月20日至2022年1月25日。
南充市应对新冠肺炎疫情应急指挥部公告(第39号)根据当前疫情形势,市应对新冠肺炎疫情应急指挥部决定 ,自2022年11月2日0时起动态调整顺庆区 、高坪区、嘉陵区疫情防控措施 。现将有关事项公告如下。中高风险区和关联区域继续严格执行疫情防控有关规定,其他区域有序恢复正常生产生活秩序。
_桥区新冠肺炎疫情防控应急指挥部决定开展突发新冠肺炎疫情应急处置实战演练,现就有关事项通告如下:演练时间2022年4月26日下午14:30—19:00 。演练区域_桥区三八街道辖区东至人民路、南至民磬路、西至磬云南路 、北至纺织西路范围内。
南充市卫生健康委8楼会议室。2022年9月7日,南充市新冠肺炎疫情防控2022年第19次新闻发布会 ,在南充市卫生健康委8楼会议室举行,南充,又称“果城、绸都 ” ,四川省地级市 。位于四川盆地东北部、嘉陵江中游,地处川渝交通要冲,居于“西通蜀都 、东向鄂楚、北引三秦”特殊地理位置。
南充关于开展新冠肺炎疫情防控应急演练的通告为积极有效应对新冠肺炎疫情 ,健全快速响应机制,提升应急处置能力,全力保障人民群众身体健康和生命安全 ,按照上级部署,南充市将在全市范围内开展应对新冠肺炎疫情防控应急演练,现将有关事项通告如下:演练时间2022年1月20日至2022年1月25日。
月26日上午 ,南充市新冠疫情防控2022年第7次新闻发布会,在南充市卫健委8楼会议室举行 。会上,市卫生健康委四级调研员任斌通报了全市疫情最新动态,市教育和体育局副局长张弩介绍了全市幼儿园、中小学校(中职)2022年秋季学期开学等相关情况。市委外宣办(市政府新闻办)主任何泉明主持新闻发布会。
随意静默等 。通过查询南充相关信息了解到 ,南充防疫被批评是随意静默等。国家防疫局召开新闻发布会,列举了当前疫情防控中的几种新的形式主义 、官僚主义问题:一是隔离场所收费,如贵州省毕节市四川省南充市 ,贵州毕节市,此次爆发了贵州省最严重的疫情。
〖壹〗、早上9点。通过查询南充市疫情防控中心官方网站了解到,在2022年11月2日 ,该中心发出了第39号公告,其时间是早上9点 。该公告表明:根据疫情形势,市应对新冠肺炎疫情应急指挥部决定 ,自2022年11月2日0时起动态调整顺庆区、高坪区 、嘉陵区疫情防控措施。
〖贰〗、南充市应对新冠肺炎疫情应急指挥部公告(第39号)根据当前疫情形势,市应对新冠肺炎疫情应急指挥部决定,自2022年11月2日0时起动态调整顺庆区、高坪区 、嘉陵区疫情防控措施。现将有关事项公告如下 。中高风险区和关联区域继续严格执行疫情防控有关规定 ,其他区域有序恢复正常生产生活秩序。
〖叁〗、成都明宇环球商业管理有限公司于2023年11月30日发布公告,宣布将于2023年12月31日23时撤出明宇·帝壹家小区,撤场原因为项目连年运营艰难、难以为继。撤场主体与小区信息撤场方为成都明宇环球商业管理有限公司,服务对象为南充市明宇·帝壹家小区全体业主 。
〖肆〗、在2022年8月29号国家药品监督管理局发布关于《国家药监局关于20批次药品不符合规定的通告(2022年第39号)》。没想到 ,这次的名单里面太极集团四川南充制药有限公司生产的藿香正气水(批号:2021013,2021046)甲醇量检测不合格。在发生之后,该公司对于该批产品也发起了召回 。此次该公司损失不小。
〖伍〗 、026年南充新入职公务员体检时间因岗位和系统不同存在差异 ,具体如下: 四川省公安机关特警岗位若报考四川省公安机关2026年度公开考试录用的特警专业人才岗位,体检时间为2026年2月9日(星期一)上午7点10分。考生需在四川省公安厅西南门(成都市青羊区文庙后街36号)集中,统一乘车前往体检医院 。
发表评论
暂时没有评论,来抢沙发吧~