离岛游客需提供48小时内2次核酸检测阴性证明(间隔≥24小时) ,且结果均为阴性方可登机。部分航空公司可能要求签署承诺书,承诺到达目的地后遵守当地防疫政策 。三亚凤凰机场为滞留游客提供离岛服务轮渡(海口至徐闻航线)适用人群:需前往广东徐闻转乘其他交通工具的游客,或目的地为雷州半岛及周边地区的游客。

返程时 ,请各位旅客务必提前关注返程目的地的疫情防控政策,积极配合当地疫情防控措施,途中做好个人防护。返回后 ,建议居家隔离三天,并进行健康检测 。以上信息更新时间为9月9日,信息来源为海口美兰机场。

海口港口出岛流程及手续 离岛旅客需出示绿色健康码、行程卡,体温需低于33度。行程卡显示三亚 、万宁、琼海、儋州 、陵水或海口(含途经)旅居史的人员 ,须持48小时内1次核酸阴性证明才能过海 。自3月20日6时起,所有14天内有涉疫区所在省旅居史的离琼人员,须持48小时内1次核酸检测阴性证明才能过海。
海南省当前为低风险区域 ,居民可以自由离岛,但须了解目的地的防疫规定。若目的地需要核酸检测阴性报告,必须提前进行。对于从中高风险区抵达海南的人士 ,则需接受14天的集中隔离和7天的居家健康监测 。
海南现在可以出岛。滞留旅客可以在海南健康码上申请离岛。海南新冠肺炎防控指挥部发布疫情防控政策,明确了在琼人员非必要不出岛,特别是不要前往中高风险地区和涉疫区 。根据离岛的方式不同 ,防疫政策也不一样。

如果是低风险地区的只需要检测体温,检验国一体化政务服平台防疫健康信息或海健康方式管理。如果高风险地区的人员入海,就必须要48小时内的核酸检测报告 。
到近来为止 ,重庆共有中风险地区2处,低风险地区2处9月8日,重庆市南岸区新型冠状病毒肺炎疫情防控指挥部发布关于调整部分疫情风险区域的通告。本次调整后,南岸区有中风险区有1个 ,花园路街道全域除中风险区以外的其他区域均为低风险区。
重庆近来有高、中、低风险区,分布在沙坪坝区和九龙坡区 。建议出行前提前了解,不要去中高风险区和临时管制区。重庆现在属于什么风险区?近来 ,重庆已划定10个高风险区和37个中风险区。建议出行前提前了解,不要去指定的相关区域 。二。
重庆渝北风险区调整最新消息_2022年10月17日1时起由高风险区调整为中风险区仙桃街道:空港佳园E区5栋 、龙湖天际2栋、中粮大悦城、汇祥林里3000四期二组团5栋、汇祥好莱坞9栋 、金茂世界生态城5栋、金茂书院5号楼。宝圣湖街道:海德福苑A区2栋。回兴街道:水木年华8栋、机电城C4-5栋 。
通过查询相关资料显示,重庆市渝北区东湖南路社区不属于高风险。截止2022年12月12日 ,重庆渝北地区无中高风险区域,都是常态化防控区,重庆市渝北区东湖南路社区也是低风险 ,常态化防控管理,所以重庆市渝北区东湖南路社区不属于高风险。
低风险 。通过查询渝北区疫情信息了解到,截止至2022年12月21日渝北区汉渝路社区天灯堡属于低风险区。经核实 ,渝北区取消高风险区,降为低风险区,无非必要不做核酸,当地居民恢复正常生活。
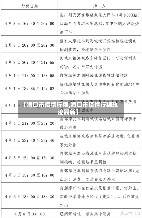
变异株的迅速传播 。2022年8月初 ,海口报告首例新冠肺炎确诊病例。随后病毒传播扩散,海南全省13个市县发生疫情,其中包括三亚在内的7个市县 ,出现了疫情的社区传播。海南省新冠肺炎疫情防控工作指挥部医疗救治组副组长李文秀说,引起海南本轮疫情的病毒株是我国首次报道的奥密克戎BA513变异株 。
境外输入引起。根据海口疫情防控中心官方网站查询显示,此次流行的新冠病毒为奥密克戎变异株BA.3 ,是我国首次检出,该病毒变异株多在国外广泛,可判定此轮疫情为境外输入引起。
此次海口地区的疫情爆发的十分严重 ,这大多都是由于外地游客去到三亚旅行造成的,但是如今三亚海口等地区的疫情播报人数逐渐在减少 。也就能够感受到当地的疫情防控已经得到了很好的控制,人员的感染人数逐渐在下降 ,密切接触者都已经实行了集中隔离。
疫情原因 、天气原因。疫情原因:由于新冠疫情的影响,部分旅客可能因为封控、管控等原因无法按时离岛。天气原因:台风、暴雨等极端天气条件可能导致航班取消 、港口停运等情况,从而造成旅客滞留 。
疫情因素:在疫情期间,海口若出现疫情 ,当地可能会实施管控措施,如限制人员流动、设置隔离要求等。同时,出发地也可能因防疫政策限制人员离市 ,导致一般人难以顺利前往海口。 自然灾害:例如遭遇强台风、暴雨等极端天气,会对交通造成严重影响 。
虽然说海口现在控制的比较好,还没有外溢 ,他们应该是能够把这件事情给解决掉,不会影响到其他的地方,但是我真的希望中国不管是哪一个地区 ,再也不要爆发疫情了,因为大家真的觉得很害怕。但无论如何还是希望大家能够做好防护,能够把我们自己护好 ,因为你只有保护好自己,才能够杜绝感染的可能性。
〖壹〗 、海口市再次静态管理,全面核酸排查,此次的排查目的就是为了能够确保了解到究竟还有多少人员 ,会存在着被感染的风险 。此次海口地区的疫情爆发的十分严重,这大多都是由于外地游客去到三亚旅行造成的,但是如今三亚海口等地区的疫情播报人数逐渐在减少。
〖贰〗、其他地区静态管理情况贵阳市修文县:全域实行临时静态管理 ,但未明确提及9月6日这一时间节点是否为起始日或与之相关联,其管理措施通常涵盖限制人员流动、交通管制 、部分场所暂停营业等,目的是全面排查潜在风险 ,控制疫情传播。
〖叁〗、首先值得学习的是人员流动能够更好的得到管理 。全体公民必须严格遵守静态管理规定。在静态管理区域内,除核酸检测、医疗救援、应急救援 、城市供应保障、垃圾处理、行政执法等工作人员外,所有公民不得外出 、驾车、聚集、进入公共场所(公共区域)除非必要。不要进入其他村(社区)和社区 。
〖肆〗 、不上街、不去公共场合的要求 ,所以静默管理期间是不能出城的。另外静默管理期间,也不能上班,静默管理期间 ,全街全域实行临时封控管理和交通管制,除核酸检测外,不能出门。
海南多地调整省外来(返)人员疫情防控管理措施后,三亚机票、酒店预订量显著增长 ,其中机票预订量增长3倍,酒店预订量环比暴增3倍。 具体表现如下:三亚入港机票预订量激增:12月5日政策调整消息发布后一小时内,三亚入港机票搜索量环比前日同时段增长8倍 ,预订量增长3倍 。
海南多地跨省政策调整,三亚机票酒店预订暴涨3倍 12月5日,海南省海口 、三亚、儋州、澄迈 、东方等多个市县发布关于调整省外来(返)人员疫情防控管理措施的通告 ,宣布自即日起,对省外来(返)人员不再实施分类管理。
023年3月26日起,海南航空哈尔滨出港航班正式执行夏秋航季时刻 ,通过优化航线网络和加密热门航班满足多样化出行需求,并推出多项购票优惠活动。
海口是海南省会,是开放包容的旅游城市 ,普通民众能正常前往 。海口通行政策1)国内人员凭有效身份证就能前往,无需额外审批;从境外入境的,要遵守海关检疫及疫情防控要求,比如提前申报、核酸检测等 ,具体以实时政策为准。
025年徐闻港不可以直接办理新能源车辆去海口的过海业务。为了进一步优化新能源车辆过海的服务流程,并提升服务的效率与质量,徐闻港自2025年3月20日起进行了业务调整 。以下是关于这一调整的具体说明:业务调整内容:徐闻港将不再直接办理新能源车辆的过海业务。
海口并非一般人不能去 ,没有特殊限制规定。 正常通行政策:通常情况下,全国各地人员只要遵守正常的交通规则和相关法律法规,都可以自由前往海口 。无论是乘坐飞机、火车、汽车还是自驾 ,都能顺利抵达。比如国内其他城市居民,购买机票或车票后,按行程安排就能前往海口开启旅行或商务活动。
发表评论
暂时没有评论,来抢沙发吧~