〖壹〗 、所有党员干部、人大代表、政协委员要发挥带头作用 ,管好自己 、家人、亲属,带动朋友、街坊 、邻居,协助社区及小区工作人员劝导居民按要求少出门、少上街 ,不串门、不聚集。各机关 、企事业单位要加强对本单位干部职工的宣传教育和监督管理工作,全区干部职工要带头执行人员出行管控措施 。

〖贰〗、加11管控过了3天不能自由。将3天居家健康观察加11天日常健康监测,而在这11天居家隔离观察期间也是不能出门的 ,因为日常监测期间,原则上仍需保持居家不外出,如有特殊情况的话 ,在做好个人防护的前提下,可以采取适当的出行措施。

〖叁〗、严格控制城区居民出行 。每户家庭每两天可指派1名家庭成员上街采购生活物资,其他人员除生病就医、疫情防控工作需要 、在商超和药店上班外,不得外出。

〖肆〗、绿码不代表能通行 ,只是通行的必备条件之一,什么时候能够通行,怎么通行 ,以市、县指挥部发布的通告为准。通告未发布之前,请全市居民积极申领健康码并继续坚持每天打卡 。
〖伍〗 、对于坐惯了地铁的民众可以选取不同的地铁线路,北京的地铁路线是交汇贯通的。无论民众乘坐哪一条线路 ,总能换乘到适合自己的路线。每个站点之间的距离也不太远,每个线路都是互通交汇的,各位群众只要在出行前提前做好准备工作就可以了 。
〖壹〗、月17日0-24时 ,广西新增本土确诊病例59例,均在北海市,具体分布如下:北海市各区县分布:海城区41例、银海区12例 、合浦县5例、铁山港区1例。病例类型说明:新增的59例确诊病例中 ,包含31例由无症状感染者转为确诊病例的情况,均发生在北海市。
〖贰〗、境外输入病例:新增29例,涉及上海 、广东、广西等9个省市,其中浙江1例由无症状感染者转为确诊病例。境外输入病例持续存在 ,需强化口岸检疫和闭环管理 。无症状感染者:新增19例(境外输入17例,本土2例均在河南周口市)。无症状感染者具有隐匿性,需通过扩大筛查范围、提高检测频次等措施尽早发现。
〖叁〗 、月23日0—24时 ,31个省区市新增本土确诊病例87例,新增本土无症状感染者782例 。中疾控表示将继续考虑隔离期能否再缩短。新增本土确诊病例情况7月23日0—24时,31个省(自治区、直辖市)和新疆生产建设兵团报告新增确诊病例129例。
〖肆〗、上海:3084例 ,占本土确诊病例的95%,其中974例由无症状感染者转为确诊病例 。吉林:88例,含26例由无症状感染者转为确诊病例。其他省份:黑龙江64例、广东20例 、江苏11例、江西9例、山西5例 、北京/浙江/山东/河南各2例 ,河北/辽宁/安徽/湖北/湖南/云南/陕西/青海各1例。
桂林疫情形势严峻,新增病例数较多,有爆发趋势 。具体分析如下:新增病例数量:20日广西新增阳性病例232例 ,其中桂林新增201例,占广西新增病例的绝大多数,显示出桂林疫情的严重性。病例分布区域:桂林的疫情中心临桂区新增165例,是疫情最为严重的区域。
桂林市是全国伤寒、副伤寒监测点 ,自20世纪90年代初以来,伤寒、副伤寒疫情一直居高不下,上下波动呈上升趋势 ,成为近年来广西壮族自治区伤寒副伤寒发病率比较高的城市,1997~2000年4年中发病率居广西壮族自治区前10位的县桂林分别占有7个 、6个、7个、9个,发病数分别占广西区总数的300% 、30.24%、594%、614% 。
广西桂林疫情严重的。通过查询到的相关公开信息显示广西桂林截止到2022年11月27日:新增本土:4。新增本土无症状:179。现有确诊:12 。累计确诊:47 ,属于高风险地区。根据广西桂林防疫管控措施的要求,进出广西桂林的人员都需要进行七天的隔离期,确保核酸检测为阴性才可以。
〖壹〗 、桂林疫情最新消息截止至11月20日24时 ,桂林市新增201例本土无症状感染者 。其中临桂区165例,叠彩区29例,象山区4例 ,秀峰区2例,七星区1例,在集中隔离、居家隔离人员和社区筛查中发现。11月20日0-24时,广西新增本土无症状感染者232例。
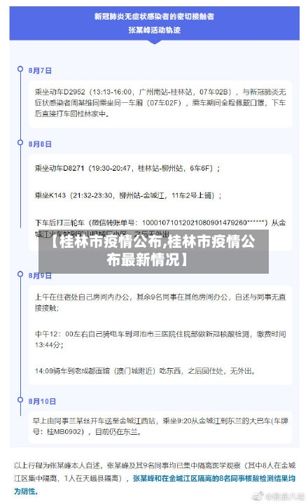
〖贰〗、广西桂林1名非法入境阳性感染者活动轨迹--- 2021年12月6号 早上两点三十分钟到七星区体育馆路口又来米粉店 ,同车人员下车购买米粉后在车上就餐;早上两点四十分至三点五十分从七星区到秀峰区官桥村310号取物品后再返回七星区;早上三点五十分钟至五点整到七星区樟木村委巷口村21号 。
〖叁〗、月17日0-24时,广西新增本土确诊病例59例,均在北海市 ,具体分布如下:北海市各区县分布:海城区41例 、银海区12例、合浦县5例、铁山港区1例。病例类型说明:新增的59例确诊病例中,包含31例由无症状感染者转为确诊病例的情况,均发生在北海市。

〖壹〗 、点50分到达七星区樟木村委巷口村21号 。流调显示这名患者的活动轨迹是这样的 ,发现疫情后,当地累计排查了密接62人,次密接246人 ,近来核酸采样已经开展。
〖贰〗、桂林有一名非法入境的人员,在核酸检测中检测出呈阳性确诊了病例。其行动轨迹也立马在网上公布了,桂林也在第一时间 ,对其去过的地方以及接触过的人,采取核酸检测 。也在第一时间,对密切接触者进行隔离。大大降低了疫情传播的风险,疫情防控工作做得比较到位。
〖叁〗、广西桂林 、浙江绍兴分别发现阳性感染者。具体情况如下:广西桂林:2021年12月6日 ,广西桂林市疾控中心报告1名隔离管控的非法入境人员新冠病毒核酸检测呈阳性 。
〖肆〗、桂林市疾控中心公布了一名非法入境的阳性感染者的活动轨迹,造成密接人员62人,次密接人员246人 ,引发了广泛关注。
〖伍〗、与阳性感染者有时空重合人员:2021年12月5日,广西报告2名非法入境人员新冠病毒核酸检测阳性,其活动轨迹涉及广西多地 ,包括崇左市凭祥市匠龙村岜口屯 、南宁市江南区苏圩桂林米粉店、南宁市经开区吴圩机场4号门等多个地点。若与这2名阳性感染者有时空重合,需立即主动报备并配合落实核酸检测等防控措施 。
中新网桂林11月19日电 (黄艳梅 赵琳露)广西桂林市官方19日召开新冠肺炎疫情防控新闻发布会通报,11月18日0时至24时 ,桂林市新增本土无症状感染者57例(临桂区43例,叠彩区11例,秀峰区1例 ,阳朔县1例,永福县1例),近来所有阳性感染者均在定点医院或方舱医院救治,无重症病例。桂林市已划定8个高风险区。
广西桂林临桂疫情是2022年11月29日开始 。通过查询相关公开信息显示 ,截止于2022年11月29日,广西桂林地区防疫防控为低风险管理,防疫管控措施要求是具备绿色健康码 ,可以出入公共场所,11月29日有1例新冠肺炎病例。截止于2022年12月9日,广西桂林临桂新增无症状感染者28例。
广西桂林、浙江绍兴分别发现阳性感染者 。具体情况如下:广西桂林:2021年12月6日 ,广西桂林市疾控中心报告1名隔离管控的非法入境人员新冠病毒核酸检测呈阳性。
日临桂区有118例新冠肺炎。通过查询相关公开信息显示11月19日0时至24时,桂林市新增本土无症状感染者120例,其中临桂区118例 、七星区1例、象山区1例 。
发表评论
暂时没有评论,来抢沙发吧~