025年7月 ,广东省佛山市暴发基孔肯雅热疫情,病例集中出现在顺德区,并逐步扩散至其他辖区 。以下为疫情主要分布区域及特点:核心疫区:顺德区顺德区是此次疫情的重灾区 ,占全市总病例的90%以上。具体高发镇街包括:乐从镇:病例增长迅速,7月中旬至下旬单日新增比较高达383例。

佛山基孔肯雅热主要集中在顺德区的乐从镇 、北滘镇、陈村镇,此外 ,佛山禅城区、南海区也有确诊病例 。根据广东省佛山市顺德区卫生健康局通报,截至2025年7月22日,顺德区累计报告基孔肯雅热确诊病例2934例 ,主要集中在乐从镇 、北滘镇、陈村镇,均为轻症病例。

广东基孔肯雅热疫情主要分布在佛山、广州 、中山、东莞、珠海 、河源、江门、阳江、肇庆 、清远、深圳和湛江等地。佛山是广东基孔肯雅热疫情较为严重的地区之一,其中:顺德区的乐从镇、北滘镇 、陈村镇等地均有病例报告,且病例数量相对较多 。

基孔肯雅热疫情分布如下:全球流行情况1952年首次在坦桑尼亚发现 ,后扩散至非洲、亚洲、美洲及欧洲。截至2025年6月,全球119个国家和地区报告本地传播,主要集中在热带和亚热带地区。非洲:有坦桑尼亚 、南非、肯尼亚、法属留尼汪岛等 ,2025年法属留尼汪岛报告超9万例 。
患者为61岁男性澳门居民,居住在青洲大马路青怡大厦。行程与症状:患者于7月8日至17日前往佛山市顺德区探亲,17日早上出现发热 、头痛及全身肌肉关节痛等症状 ,当日由佛山市返回澳门并前往仁伯爵综合医院就诊。检测与治疗:18日,经公共卫生化验所检测,患者被证实感染基孔肯尼亚热病毒且呈阳性。
肯尼亚最热的地区集中在北部荒漠地带 ,尤其是图尔卡纳湖周边和曼德拉地区 。 图尔卡纳湖区域 这一带被称为“世界火炉”,全年平均气温超过35℃,旱季(3-5月及9-10月)比较高可达45℃以上。地表多为火山岩和沙漠 ,吸热强烈,昼夜温差也极小,全年干燥少雨,植被覆盖极低。

是石油勘探工人由境外入境 。2021年2月6日 ,佛山新增境外输入病例情况:病例1:男,46岁,中国籍 ,石油勘探工人。1月28日从伊拉克出发乘坐FZ204航班飞往阿联酋迪拜,换乘1月31日航班W5060飞往伊朗德黑兰,同日再次换乘航班W5081于2月1日在广州白云机场入境 ,海关采样后按全程闭环管理程序转运至集中隔离点。
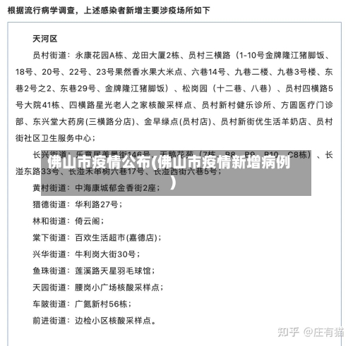
截至2022年3月28日8时,佛山三水区新冠肺炎疫情最新情况如下:新增阳性感染者情况3月27日,三水区在隔离管控的密接者中发现1例新冠病毒阳性感染者 ,为外市某五金厂员工吴某(男),居住在西南街道金本片区 。
025年7月,广东省佛山市暴发基孔肯雅热疫情 ,病例集中出现在顺德区,并逐步扩散至其他辖区。以下为疫情主要分布区域及特点:核心疫区:顺德区顺德区是此次疫情的重灾区,占全市总病例的90%以上。具体高发镇街包括:乐从镇:病例增长迅速,7月中旬至下旬单日新增比较高达383例 。
广东:5例 ,其中广州市2例、深圳市1例、佛山市1例 、湛江市1例。山东:4例,其中济南市3例、威海市1例。海南:4例,其中三亚市3例、陵水黎族自治县1例 。福建:3例 ,均在泉州市。河北:2例,均在邯郸市。江西:2例,均在南昌市。河南:1例 ,在郑州市 。重庆:1例,在江北区。
月1日起,广东省佛山市部分区域内人员实行居家隔离 ,以快速有效阻断疫情扩散。实行居家隔离的具体区域及要求禅城区石湾镇街道绿茵鸣苑小区和南海区桂城街道特定区域(永安路以西、南港路以北 、新胜路以东、佛山水道以南):所有人员实行居家隔离,严格遵守封闭管理措施,确保“足不出户 ” ,日常必需物品由属地街道配送 。
重点管控措施对12月4 - 9日途经西安咸阳世界机场的来(返)川人员:再梳理再排查,实施3天内2次(间隔24小时)核酸检测,补足检测频次。对12月14日以来有西安旅居史的来(返)川人员:实行居家或集中隔离直至离开西安满14天,隔离期间每3天完成1次鼻咽拭子核酸检测 ,第14天采用“双采双检”。
月12日,河北省廊坊市新冠肺炎疫情防控工作领导小组向市民发出倡议信:从今天起,请市民自觉进行为期七天的居家观察;从今天起 ,廊坊市将在全市范围内免费为全体市民做核酸检测,检测时间为1月12日—14日;请市民尽量在廊坊家中过年过节,非必须 ,不出社区;非必须,不出村街;非必须,不出县界;非必须 ,不进北京 。
发表评论
暂时没有评论,来抢沙发吧~