转转8
  • 首页
  • 娱乐新闻
  • 日常知识
  • 游戏百科
  • 历史长河
  • 电脑常识
首页 电脑常识
  • 焦作市柏乡疫情/焦作博爱疫情

    焦作市柏乡疫情/焦作博爱疫情

    电脑常识 •2026-03-13

    柏乡高速口现在能上吗 能。通过查询国家疫情防控中心官方网站了解到,柏乡高速截止2022年12月5日已经全部放开通行了,是能上的。柏乡县隶属于河北省邢台市,沁阳市隶属河南省焦作市。能。柏乡县隶属于河北省...

    焦作市柏乡疫情
  • 焦作市中站疫情/焦作疫区分部

    焦作市中站疫情/焦作疫区分部

    电脑常识 •2026-03-13

    焦作中站在哪 〖壹〗、焦作中站区在焦作市区西部,是焦作重要市辖区。核心地理位置1)它地处河南西北部、焦作市区西部、太行山南麓,是焦作五城区之一。2)西北与山西晋城泽州县接壤,东北、东南和修武县交界,东...

    焦作市中站疫情
  • 上饶市疫情宣传/上饶市疫情指挥部电话号码

    上饶市疫情宣传/上饶市疫情指挥部电话号码

    电脑常识 •2026-03-13

    请问江西上饶疫情那个市封城 〖壹〗、婺源地区。通过查询相关公开信息显示,截止于2022年10月27日,该地区为低风险地区,2022年10月婺源是可以去的,但是需要48小时核酸检测报告的。一定要做好个人...

    上饶市疫情宣传
  • 【即墨市疫情政策,即墨区防疫措施】

    【即墨市疫情政策,即墨区防疫措施】

    电脑常识 •2026-03-13

    即墨郝家庄村解封了嘛 〖壹〗、解封了。郝家庄村是山东省即墨市大信镇下辖村。经查询,截止2022年10月14日,青岛即墨地区没有低、中、高风险区域,都是常态化防控区,没有疫情已经解封,出行佩戴口罩,注意...

    即墨市疫情政策
  • 信阳市小区疫情(信阳市小区疫情最新消息)

    信阳市小区疫情(信阳市小区疫情最新消息)

    电脑常识 •2026-03-13

    信阳确诊病例在哪里 许某,女,61岁,郑州人,居住在东城区半截河街道办事处祥和小区。1月27日至2月3日与病例33李某某共同居住,2月10日出现发热症状,2月13日确诊。史某某,女,55岁,建安区蒋李...

    信阳市小区疫情
  • 河南任丘市疫情(河南任丘疫情怎么样)

    河南任丘市疫情(河南任丘疫情怎么样)

    电脑常识 •2026-03-13

    任丘市卫健委有疫情公告吗? 〖壹〗、新型冠状病毒是以前从未在人体中发现的冠状病毒新毒株,2019年12月以来,湖北省武汉市持续开展流感及相关疾病监测,发现多起病毒性肺炎病例,均诊断为病毒性肺炎/肺部感...

    河南任丘市疫情
  • 【乌鲁木齐市疫情喷药,乌鲁木齐已启动疫情应急响应预案】

    【乌鲁木齐市疫情喷药,乌鲁木齐已启动疫情应急响应预案】

    电脑常识 •2026-03-13

    乌鲁木齐市林业和园林有害生物防治管理办法 〖壹〗、第一条 为加强林业和园林有害生物防治工作,防止危险性有害生物的传播蔓延,维护林业和园林生态安全,根据《中华人民共和国森林法》和国务院《森林病虫害防治条...

    乌鲁木齐市疫情喷药
  • 近日佛山市疫情/佛山今日疫情实时

    近日佛山市疫情/佛山今日疫情实时

    电脑常识 •2026-03-13

    佛山防控等级 〖壹〗、佛山对外地来佛返佛人员防疫政策如下:国内中高风险地区、全域管理疫情发生地区和发生源头不明本地疫情所在县(市、区)来(返)佛人员:实施14天集中隔离医学观察。这意味着这些人员需要在...

    近日佛山市疫情
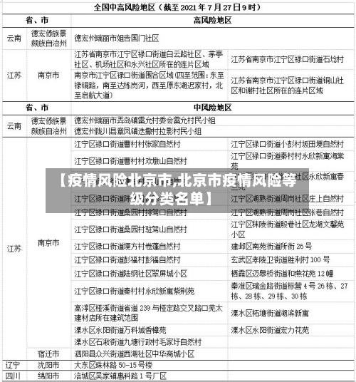
  • 【疫情风险北京市,北京市疫情风险等级分类名单】

    【疫情风险北京市,北京市疫情风险等级分类名单】

    电脑常识 •2026-03-13

    北京市民坚持不去中高风险地区及有病例报告地区旅行或出差 北京市民坚持不去中高风险地区及有病例报告地区旅行或出差,有助于减少疫情的输入和传播,维护社会的稳定和正常运转。例如,避免因疫情爆发导致学校停课、...

    疫情风险北京市
  • 肇庆市春节疫情/肇庆市春节疫情防控政策

    肇庆市春节疫情/肇庆市春节疫情防控政策

    电脑常识 •2026-03-13

    描写疫情下感人的瞬间精选作文5篇 〖壹〗、描写疫情下感人的瞬间精选作文【篇一】 有句话说得好——“哪里有什么岁月静好,不过是有人替你负重前行。〖贰〗、关于疫情中让我感动的人作文篇一 近日,新型肺炎引发...

    肇庆市春节疫情
  • 首页
  • 上一页
  • 41
  • 42
  • 43
  • 44
  • 45
  • 46
  • 47
  • 48
  • 49
  • 50
  • 下一页
  • 尾页

最近发表

  • 通化市疫情溯源(通化疫情行动轨迹)
  • 【襄阳市襄樊区疫情,襄阳市襄州区最新疫情】
  • 本周阜阳市疫情/阜阳疫情最新情况通报
  • 泰安市疫情点(泰安市疫情询问电话)
  • 【广西那曲市最新疫情,那曲疫情防控最新政策】
  • 【延吉市发现疫情,延吉疫情确诊】
  • 【昆明出市疫情政策,昆明最新出入政策】
  • 赤壁市疫情轨迹(赤壁市疫情轨迹公布)
  • 阜康市疫情补贴/阜康市疫情补贴发放时间
  • 【泰安市疫情通知,泰安疫情公告】

热门文章

  • 【塘沽市最新疫情消息,塘沽状况】2026-02-18
  • 【南通市爆发疫情,南通发现疫情】2026-02-20
  • 铜川市医院疫情/铜川医院有哪些2026-02-18
  • 武隆市疫情最新通报(武隆疫情最新数据消息)2026-02-18
  • 徐州市疫情防疫(徐州市疫情防控中心)2026-02-20
  • 酉阳丁市疫情广播(重庆酉阳丁市新闻)2026-02-18
  • 【长泰市疫情最新通报,长泰县疫情防控】2026-02-18
  • 【廊坊市银行疫情,廊坊银行最新动态】2026-02-18

© 2026 转转8 京ICP备1111040123号-1